急性骨髓性白血病(AML)仍然难以治疗,因为不仅不同患者之间存在高度的遗传异质性,而且同一名患者体内的癌细胞亚克隆群体之间也存在高度的遗传异质性。尽管有了知识上的进步,了解这种疾病中发生变化的细胞的代谢特征是设计更有效疗法的科学挑战之一。
如今,在一项新的研究中,来自荷兰格罗宁根大学和西班牙巴塞罗那大学等研究机构的研究人员发现作为一种葡萄糖代谢的关键酶,丙酮酸脱氢酶激酶1(PDK1)在含有大量白血病干细胞、没有FTL3和NPM1基因突变(特别是AML患者分类中的相关突变)的AML患者中过度表达。相关研究结果近期发表在Nature Communications期刊上,论文标题为“The Glycolytic Gatekeeper PDK1 defines different metabolic states between genetically distinct subtypes of human acute myeloid leukemia”。论文通讯作者为格罗宁根大学的Jan Jacob Schuringa教授。论文第一作者为格罗宁根大学的博士生Ayşegül Erdem。
PDK1:不同代谢状态的决定因子
在这项新的研究中,PDK1被确定为不同代谢状态的决定因子。论文共同作者、巴塞罗那大学的Marta Cascante教授说,“PDK1在能量代谢中起着决定性作用,因为它是通过磷酸化和随后抑制丙酮酸脱氢酶(PDH)而关闭线粒体代谢大门的钥匙。”

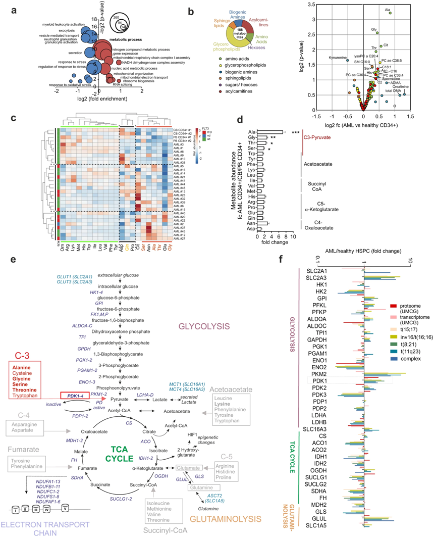
AML和正常造血干/祖细胞中主要能量流的整合代谢组、蛋白质组和转录组分析。图片来自Nature Communications, 2022, doi:10.1038/s41467-022-28737-3。
这些作者应用了代谢组学、蛋白质组学、基因组学和转录组学技术,以及基因本体论(gene ontology)和基因集合富集分析(GSEA)等等。根据他们作出的结论,在白血病干细胞中,PDK1阻止丙酮酸作为细胞糖酵解的代谢燃料进入线粒体(负责细胞能量产生的细胞器)。这种改变的代谢途径产生乳酸,它有助于建立癌细胞的典型表型。
这些研究结果还指出,抑制PDK1会诱发线粒体应激,并改善基于谷氨酰胺酶抑制剂的抗肿瘤疗法的疗效。
参考资料:
Ayşegül Erdem et al. The Glycolytic Gatekeeper PDK1 defines different metabolic states between genetically distinct subtypes of human acute myeloid leukemia. Nature Communications, 2022, doi:10.1038/s41467-022-28737-3.